In4mation – TechBlog
In4mation – TechBlog
  • Cloud Endpoint
  • IT-Infrastructure
  • Security

Drücke ESC zum schließen

30. August 2024 0

m365-zero-trust-architecture-enterprise-policies

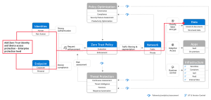
Zero Trust Bereitstellungsplan Schritt 3

Views: 0

Veröffentlichen in:

Beitrags-Navigation

Zero Trust Bereitstellungsplan mit Microsoft 365: Ihr Leitfaden zur Implementierung einer sicheren IT-Umgebung
Artikel teilen:

Josephin Riemer

Blog Archiv

Kategorien

  • Allgemein 179
  • Cloud Endpoint 128
  • Employee Stories 6
  • IT-Infrastructure 65
  • KI und Innovation 66
  • Microsoft Copilot 21
  • Modern Workplace 45
  • Productivity 13
  • Security 62
  • T4M Inside 3
November 2025
M D M D F S S
 12
3456789
10111213141516
17181920212223
24252627282930
« Okt.    

Schlagwörter

365 AI App Artificial Intelligence Azure cloud CoPilot Datenschutz Datenschutz-Grundverordnung DSGVO Hybrid work Infrastructure IT IT Security KI Künstliche Intelligenz Microsoft Microsoft 365 Microsoft Copilot Microsoft Teams Microsoft viva Modern Work Modern Workplace MVP new work office Office 365 Outlook PowerShell Pött remote Security SharePoint Sicherheit Skype for Business Teams Tenant Thomas Trans4mation Unternehmen Update Viva windows Windows 10 windows 11

Schlagwörter

365 AI App Artificial Intelligence Azure cloud CoPilot Datenschutz Datenschutz-Grundverordnung DSGVO Hybrid work Infrastructure IT IT Security KI Künstliche Intelligenz Microsoft Microsoft 365 Microsoft Copilot Microsoft Teams Microsoft viva Modern Work Modern Workplace MVP new work office Office 365 Outlook PowerShell Pött remote Security SharePoint Sicherheit Skype for Business Teams Tenant Thomas Trans4mation Unternehmen Update Viva windows Windows 10 windows 11

In4mation – TechBlog

© 2024 - in4mation.blog | Alle Rechte vorbehalten | Datenschutz | Impressum

WordPress Theme by EstudioPatagon
Cookie Hinweis
Wir verwenden Cookies auf unserer Website, um Ihnen die bestmögliche Erfahrung zu bieten, indem wir uns an Ihre Präferenzen und wiederholten Besuche erinnern. Wenn Sie auf "Alle akzeptieren" klicken, erklären Sie sich mit der Verwendung ALLER Cookies einverstanden. Sie können jedoch die "Cookie-Einstellungen" besuchen, um eine kontrollierte Zustimmung zu erteilen.
EinstellungenAlle akzeptieren
Einstellungen verwalten

Privacy Overview

This website uses cookies to improve your experience while you navigate through the website. Out of these, the cookies that are categorized as necessary are stored on your browser as they are essential for the working of basic functionalities of the website. We also use third-party cookies that help us analyze and understand how you use this website. These cookies will be stored in your browser only with your consent. You also have the option to opt-out of these cookies. But opting out of some of these cookies may affect your browsing experience.
Necessary
immer aktiv
Necessary cookies are absolutely essential for the website to function properly. These cookies ensure basic functionalities and security features of the website, anonymously.
CookieDauerBeschreibung
_lfa2 yearsThis cookie is set by the provider Leadfeeder to identify the IP address of devices visiting the website, in order to retarget multiple users routing from the same IP address.
apbct_cookies_testsessionCleanTalk sets this cookie to prevent spam on comments and forms and act as a complete anti-spam solution and firewall for the site.
apbct_page_hitssessionCleanTalk sets this cookie to prevent spam on comments and forms and act as a complete anti-spam solution and firewall for the site.
apbct_site_landing_tssessionCleanTalk sets this cookie to prevent spam on comments and forms and act as a complete anti-spam solution and firewall for the site.
apbct_site_referer3 daysThis cookie is placed by CleanTalk Spam Protect to prevent spam and to store the referrer page address which led the user to the website.
apbct_timestampsessionCleanTalk sets this cookie to prevent spam on comments and forms and act as a complete anti-spam solution and firewall for the site.
apbct_urls3 daysThis cookie is placed by CleanTalk Spam Protect to prevent spam and to store the addresses (urls) visited on the website.
cookielawinfo-checkbox-advertisement1 yearSet by the GDPR Cookie Consent plugin, this cookie is used to record the user consent for the cookies in the "Advertisement" category .
cookielawinfo-checkbox-analytics11 monthsThis cookie is set by GDPR Cookie Consent plugin. The cookie is used to store the user consent for the cookies in the category "Analytics".
cookielawinfo-checkbox-functional11 monthsThe cookie is set by GDPR cookie consent to record the user consent for the cookies in the category "Functional".
cookielawinfo-checkbox-necessary11 monthsThis cookie is set by GDPR Cookie Consent plugin. The cookies is used to store the user consent for the cookies in the category "Necessary".
cookielawinfo-checkbox-others11 monthsThis cookie is set by GDPR Cookie Consent plugin. The cookie is used to store the user consent for the cookies in the category "Other.
cookielawinfo-checkbox-performance11 monthsThis cookie is set by GDPR Cookie Consent plugin. The cookie is used to store the user consent for the cookies in the category "Performance".
CookieLawInfoConsent1 yearRecords the default button state of the corresponding category & the status of CCPA. It works only in coordination with the primary cookie.
ct_checkjssessionCleanTalk–Used to prevent spam on our comments and forms and acts as a complete anti-spam solution and firewall for this site.
ct_fkp_timestampsessionCleanTalk sets this cookie to prevent spam on the site's comments/forms, and to act as a complete anti-spam solution and firewall for the site.
ct_pointer_datasessionCleanTalk sets this cookie to prevent spam on the site's comments/forms, and to act as a complete anti-spam solution and firewall for the site.
ct_ps_timestampsessionCleanTalk sets this cookie to prevent spam on the site's comments/forms, and to act as a complete anti-spam solution and firewall for the site.
ct_sfw_pass_key1 monthCleanTalk sets this cookie to prevent spam on comments and forms and act as a complete anti-spam solution and firewall for the site.
ct_timezonesessionCleanTalk–Used to prevent spam on our comments and forms and acts as a complete anti-spam solution and firewall for this site.
viewed_cookie_policy11 monthsThe cookie is set by the GDPR Cookie Consent plugin and is used to store whether or not user has consented to the use of cookies. It does not store any personal data.
Functional
Functional cookies help to perform certain functionalities like sharing the content of the website on social media platforms, collect feedbacks, and other third-party features.
Performance
Performance cookies are used to understand and analyze the key performance indexes of the website which helps in delivering a better user experience for the visitors.
Analytics
Analytical cookies are used to understand how visitors interact with the website. These cookies help provide information on metrics the number of visitors, bounce rate, traffic source, etc.
Advertisement
Advertisement cookies are used to provide visitors with relevant ads and marketing campaigns. These cookies track visitors across websites and collect information to provide customized ads.
Others
Other uncategorized cookies are those that are being analyzed and have not been classified into a category as yet.
CookieDauerBeschreibung
_lfa_test_cookie_storedpastNo description
apbct_pixel_urlsessionNo description
ct_checked_emailssessionNo description
ct_has_scrolledsessionNo description
ct_mouse_movedsessionNo description
ct_screen_infosessionNo description
SPEICHERN & AKZEPTIEREN
Präsentiert von CookieYes Logo